SOC
物联工场
一站式服务
解决方案设计/研发
硬件外观/结构设计
PCB电路设计
嵌入式/单片机程序开发
工控上位机软件开发
云平台软件开发
客户端软件开发
云服务托管
硬件样机生产/代工
创新发现
互联网+智能农业物联网
互联网+智能污水处理站
互联网+智能微水电站
淘宝旗舰店
云平台
智慧校园劳动教育云平台
智能农业大数据平台
互联网+智能温室种植
互联网+野外环境监测
农产品安全溯源
智慧果园&山地农业
互联网+智能禽畜养殖
互联网+智能水产养殖
野外防汛水情监测
有机肥发酵
县级扶贫三件套(平台)
关于我们
联系我们
我的需求
一、
产品
概述
感智索蓝
®
互联网+远程智能控制一体机,主要
针对山区微型水电站群无人值守应用场景研制
,实现互联网+智能化与远程集中值守。设备结合工业自动化控制技术、工业触控技术、智能传感器与物联网+云计算技术,实现恶劣环境下无人化、远程集中式管控作业,是建立现代化智能电网体系中重要的环节。
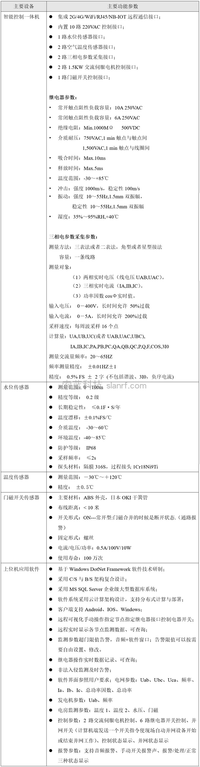
二、产品技术
三、应用现场
定制开发
解决方案设计/研发
硬件外观/结构设计
PCB电路设计
嵌入式/单片机程序开发
工控上位机软件开发
云平台软件开发
客户端软件开发
云服务托管
硬件样机生产/代工
创新发现
互联网+智能农业物联网
互联网+智能污水处理站
互联网+智能微水电站
淘宝旗舰店
云平台
智慧校园劳动教育云平台
智能农业大数据平台
互联网+智能温室种植
互联网+野外环境监测
农产品安全溯源
智慧果园&山地农业
互联网+智能禽畜养殖
互联网+智能水产养殖
野外防汛水情监测
有机肥发酵
县级扶贫三件套(平台)
COPYRIGHT © 成都感智索蓝科技有限公司版权所有 2012-now
蜀ICP备11008050号